HxC SD floppy emulator works with X68000 CompactXVI
HxC SD floppy emulator works with X68000 CompactXVI
Hi all,
I want to post here my result with SD HxC floppy emulator and CompactXVI.
We all know that internal FDDs of the X68000 CompactXVI model are very fragile and prone to failure and since no valid substitute or replacement exist the SD HxC is a good alternative.Here are some video I made :
http://www.youtube.com/watch?v=S4y6KkzXjFQ
http://www.youtube.com/watch?v=ApIDIY7pzwk
As you can see I succesfully loaded two games (based on 1 or 2 floppy since one HxC board can emulated two drives at time) but due of the lack of X68000 FDD extra-signals emulation there are still issues with multi-disks games or games that use particular signals but Jeff ( and also someone else) is working on this.Also, loading is very slow on some disk (HxC get stucked on track 4 for some minutes, I don't know why)
This is the diagram to follow to interface X68000 CompactXVI and SD HxC floppy emulator.
Code: [Select]
X68000 CompactXVI Signal SD HxC Floppy emulator connector
Internal floppy connector
(Shugart)
17 Disk type select 2
8 DS3 6
31 Index 8
5 DS0 10
6 DS1 12
7 DS2 14
12 Motor ON 16
14 Direction 18
15 Step 20
10 Write Data 22
13 Write Gate 24
29 Track 00 26
30 Write Protect 28
33 Read Data 30
16 Side Select 32
28 Ready 34
1-9-11-32-34 Ground 1-3-5-7-9-11-13-15-17-19-21-23-25-27-29-31-33
Note also that I removed original internal floppy FFC connector and put simple female headers for a more easy connection using a custom ribbon cable I made.But you can connect HxC emulator also to external FDD connector if you want and use it as FDDs 2-3 (obviously the connection diagram will be different).
P.S.
Jeff, it would be possible to add support to .DIM images?I asked this since all TOSEC set uses this format and I have to convert them first in .XDF or .HDM for using in your HxC.I fear that the long loading time could depends from this conversion as Namida88 explains in his post:
https://hxc2001.com/floppy/forum/viewtopic.php?f=19&t=465
Here is a .DIM disk image attached.
I want to post here my result with SD HxC floppy emulator and CompactXVI.
We all know that internal FDDs of the X68000 CompactXVI model are very fragile and prone to failure and since no valid substitute or replacement exist the SD HxC is a good alternative.Here are some video I made :
http://www.youtube.com/watch?v=S4y6KkzXjFQ
http://www.youtube.com/watch?v=ApIDIY7pzwk
As you can see I succesfully loaded two games (based on 1 or 2 floppy since one HxC board can emulated two drives at time) but due of the lack of X68000 FDD extra-signals emulation there are still issues with multi-disks games or games that use particular signals but Jeff ( and also someone else) is working on this.Also, loading is very slow on some disk (HxC get stucked on track 4 for some minutes, I don't know why)
This is the diagram to follow to interface X68000 CompactXVI and SD HxC floppy emulator.
Code: [Select]
X68000 CompactXVI Signal SD HxC Floppy emulator connector
Internal floppy connector
(Shugart)
17 Disk type select 2
8 DS3 6
31 Index 8
5 DS0 10
6 DS1 12
7 DS2 14
12 Motor ON 16
14 Direction 18
15 Step 20
10 Write Data 22
13 Write Gate 24
29 Track 00 26
30 Write Protect 28
33 Read Data 30
16 Side Select 32
28 Ready 34
1-9-11-32-34 Ground 1-3-5-7-9-11-13-15-17-19-21-23-25-27-29-31-33
Note also that I removed original internal floppy FFC connector and put simple female headers for a more easy connection using a custom ribbon cable I made.But you can connect HxC emulator also to external FDD connector if you want and use it as FDDs 2-3 (obviously the connection diagram will be different).
P.S.
Jeff, it would be possible to add support to .DIM images?I asked this since all TOSEC set uses this format and I have to convert them first in .XDF or .HDM for using in your HxC.I fear that the long loading time could depends from this conversion as Namida88 explains in his post:
https://hxc2001.com/floppy/forum/viewtopic.php?f=19&t=465
Here is a .DIM disk image attached.
- Attachments
-
- Moon Cresta & Terra Cresta (1992)(Dempa).zip
- (251.33 KiB) Downloaded 962 times
Re: HxC SD floppy emulator works with X68000 CompactXVI
someone else ? So i should stop ?caius wrote: ...but Jeff ( and also someone else) is working on this.
File format description ?caius wrote:
Here is a .DIM disk image attached.
Re: HxC SD floppy emulator works with X68000 CompactXVI
Hi Jeff.No, please don't stop to working on!I meant a user on this forum said that someone (kitahei88 from Japan) was working on a solution but I presume he gave up since there no more news, read the first post of this thread:Jeff wrote:
someone else ? So i should stop ?
https://hxc2001.com/floppy/forum/viewtopic.php?f=19&t=465
So, jeff, is the HC X68000 extra-signals support still in development?
Here there some informations by MAME team about different formats including .DIM one:File format description ?
http://mame.dorando.at/svn/?rev=22811
I use this japanese utility to convert them to .XDF or .HDM:
http://www.vector.co.jp/soft/win95/util/se151106.html
Re: HxC SD floppy emulator works with X68000 CompactXVI
Hi!
Thanks for working on a solution for the x68000 complications, Jeff!
Don't stop working on it please!
For the weight loss alone, you'll get my eternal gratitude.
If you need at some point beta testing, funding, pre-ordering or even slavery, i'm all for it
Thanks for working on a solution for the x68000 complications, Jeff!
Don't stop working on it please!
For the weight loss alone, you'll get my eternal gratitude.
If you need at some point beta testing, funding, pre-ordering or even slavery, i'm all for it

Re: HxC SD floppy emulator works with X68000 CompactXVI
BTW have you noticed this ? :
http://ohsatan2012.web.fc2.com/x68/hard/x68_fdd.html
This was done 13 years ago and seems to do the job...
http://ohsatan2012.web.fc2.com/x68/hard/x68_fdd.html
This was done 13 years ago and seems to do the job...
Re: HxC SD floppy emulator works with X68000 CompactXVI
Hi Jeff and thanks for replying.No, I didn't notice this project but I see some signals are not used (like EJECT) which are needed for correct working of some X68000 software.
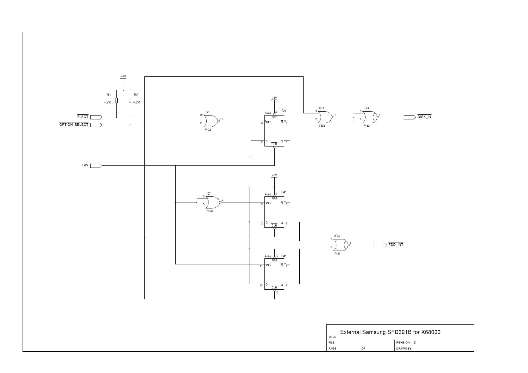
Then, look at the 'DISK IN' input signal to the PIN1 of the 74LS86, this is an output signal usually present on every real FDD (on a Samsung SFD-321B 3.5" FDD is called DIN, for example, on other FDD is called MIS) which confirm that a media has been inserted but I don't think your emulator is able to output a disk image mounting.Am I wrong?
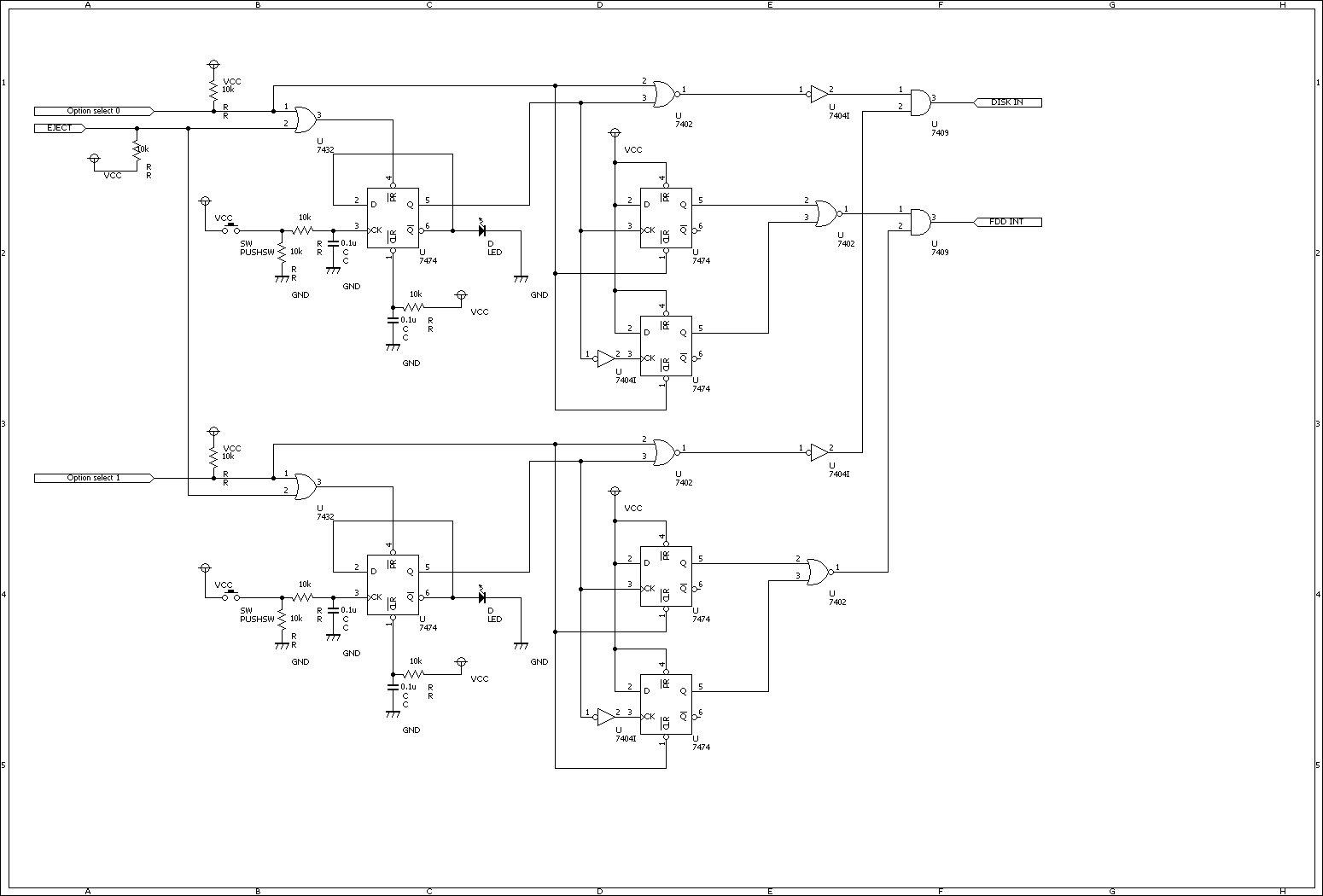
I attach here some similar project I found on the net.The first two (Eject circuit(2).gif and circuit.gif) use always "DISK IN" signal from a real FDD like the one posted by you so I think they won't fit in your HxC, the third is interesting (X68kFDDemul.gif, made by Kitahei88) and according the author works well with your HxC SD floppy emulator but it's a little bit tricky, you have to push a switch to communicate to X68000 that a disk (disk image in our case) has been inserted.As you can see it uses also the EJECT X68000 signal but according the author it has some problem with some games,one of this is Valis II, I think this game would the perfect test bench for a correct development, if the X68000 extra-signals emulation will work with this game, then will work with all other ones.
Then, look at the 'DISK IN' input signal to the PIN1 of the 74LS86, this is an output signal usually present on every real FDD (on a Samsung SFD-321B 3.5" FDD is called DIN, for example, on other FDD is called MIS) which confirm that a media has been inserted but I don't think your emulator is able to output a disk image mounting.Am I wrong?
I attach here some similar project I found on the net.The first two (Eject circuit(2).gif and circuit.gif) use always "DISK IN" signal from a real FDD like the one posted by you so I think they won't fit in your HxC, the third is interesting (X68kFDDemul.gif, made by Kitahei88) and according the author works well with your HxC SD floppy emulator but it's a little bit tricky, you have to push a switch to communicate to X68000 that a disk (disk image in our case) has been inserted.As you can see it uses also the EJECT X68000 signal but according the author it has some problem with some games,one of this is Valis II, I think this game would the perfect test bench for a correct development, if the X68000 extra-signals emulation will work with this game, then will work with all other ones.
- Attachments
-
- circuit.gif (8.04 KiB) Viewed 20758 times
-
- Eject circuit(2).gif (29.9 KiB) Viewed 20758 times
-
- X68kFDDemul.gif (21.53 KiB) Viewed 20758 times
Re: HxC SD floppy emulator works with X68000 CompactXVI
I'd just like to add my vote for this as well. I've just got my x68000 running and would like a full solution for disk drive replacement.
I'm not too fussed about having the LCD, so if the issue is extra lines required for the media in line, then I'd be happy to have a firmware which steals a line from the LCD.
I'm not too fussed about having the LCD, so if the issue is extra lines required for the media in line, then I'd be happy to have a firmware which steals a line from the LCD.
Re: HxC SD floppy emulator works with X68000 CompactXVI
I think we'll never have full emulation of X68000 extra-signals. HxC floppy emulator is just a (superb) generic solution.Adding these signals would mean a full redevelopment and re-engineering of the project and I don't think Jeff wants to do it, we can't blame on him for this.
Re: HxC SD floppy emulator works with X68000 CompactXVI
Full redevelopment? Eh. My understanding is that there is just a line or two missing for media detect and soft eject. While there aren't spare pins on the pic, I *think* they can be stolen from the LCD, as long as there is host disk selection support. The Amiga SRAM already shares some of the LCD data lines, and that could be removed entirely for x68k if required.
Whether there is enough demand to make it worthwhile is another question of course.
Whether there is enough demand to make it worthwhile is another question of course.

Re: HxC SD floppy emulator works with X68000 CompactXVI
I meant a full emulation of X68000 floppy interface and not only some basic signals.Anyway we can only talk about , the last decision will come from Jeff, obviously.I know he has the skills to add it in a couple of hours if only he really wanted it 

Re: HxC SD floppy emulator works with X68000 CompactXVI
A totally new and different HxC Floppy Emulator is under development, so ... 

Re: HxC SD floppy emulator works with X68000 CompactXVI
This is a wonderful news!I guess a more capable MCU will be implemented allowing (maybe) the X8000 FDD signals emulation.Jeff wrote:A totally new and different HxC Floppy Emulator is under development, so ...
Keep up the good work, Jeff!

Re: HxC SD floppy emulator works with X68000 CompactXVI
no, better : FPGA based solutioncaius wrote:This is a wonderful news!I guess a more capable MCU will be implemented allowing (maybe) the X8000 FDD signals emulation.Jeff wrote:A totally new and different HxC Floppy Emulator is under development, so ...
Keep up the good work, Jeff!

Re: HxC SD floppy emulator works with X68000 CompactXVI
Yes, I would have imagined. FPGA an other complex logic programmable devices rule nowadays!Are you at beginning of development?Jeff wrote:
no, better : FPGA based solution
Re: HxC SD floppy emulator works with X68000 CompactXVI
Not really since i already have done this at the beginning of the project. The difference is that Lotharek is now able to produce such board.caius wrote:Yes, I would have imagined. FPGA an other complex logic programmable devices rule nowadays!Are you at beginning of development?Jeff wrote:
no, better : FPGA based solution
This was in 2007:
http://hxc2001.com/floppy/index.php?2007 ... ne-version
